+855 98 375 667 www_58cam info@58cam.com
 找回密码
 立即注册

快捷登录

开启左侧

汇旺官方公告!发布延期兑付方案  关闭 [复制链接]

微信扫一扫 分享朋友圈

柬单网官方 发表于 2025-12-1 13:35:58 来自手机 | 显示全部楼层 |阅读模式 打印 上一主题 下一主题 | 来自柬埔寨

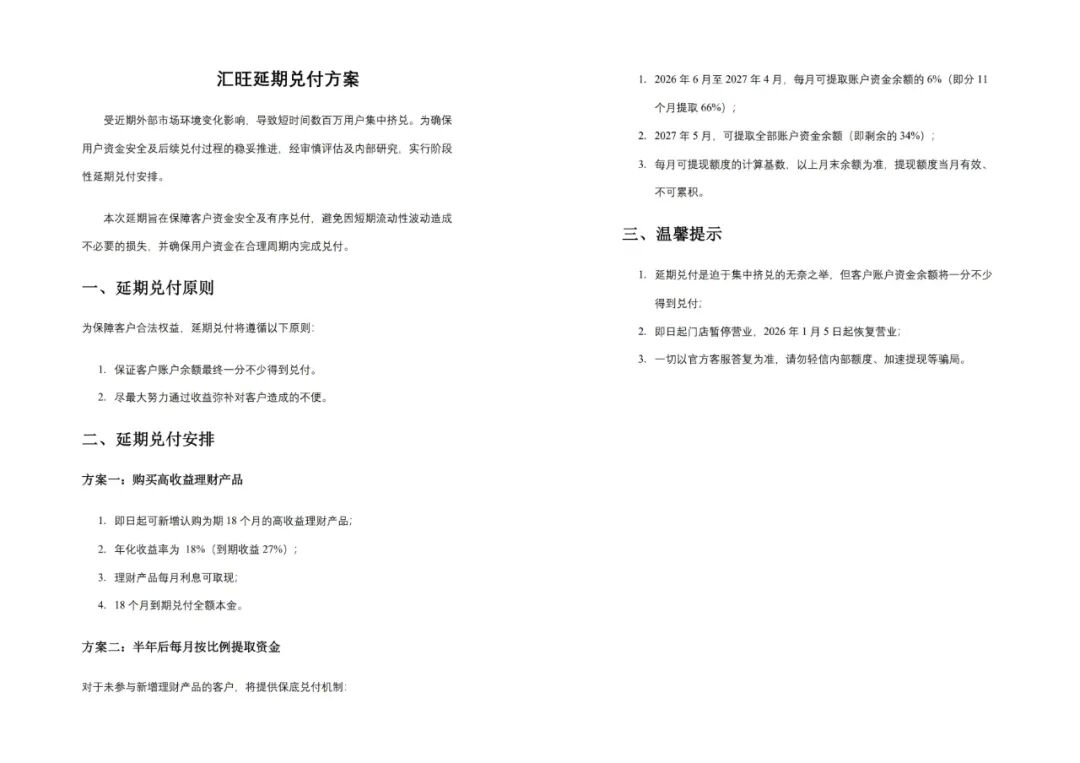
受近期外部市场环境变化影响,导致短时间数百万用户集中挤兑。为确保用户资金安全及后续兑付过程的稳妥推进,经审慎评估及内部研究,实行阶段性延期兑付安排。

本次延期旨在保障客户资金安全及有序兑付,避免因短期流动性波动造成不必要的损失,并确保用户资金在合理周期内完成兑付。

 

一、延期兑付原则

为保障客户合法权益,延期兑付将遵循以下原则:

1.保证客户账户余额最终一分不少得到兑付。

2.尽最大努力通过收益弥补对客户造成的不便。

 

二、延期兑付安排

方案一:购买高收益理财产品

1.即日起可新增认购为期18个月的高收益理财产品;

2.年化收益率为 18%(到期收益27%);

3.理财产品每月利息可取现;

4.18个月到期兑付全额本金。

 

方案二:半年后每月按比例提取资金

对于未参与新增理财产品的客户,将提供保底兑付机制:

1.2026年6月至2027年4月,每月可提取账户资金余额的6%(即分11个月提取66%);

2.2027年5月,可提取全部账户资金余额(即剩余的34%);

3.每月可提现额度的计算基数,以上月末余额为准,提现额度当月有效、不可累积。

 

三、温馨提示

1.延期兑付是迫于集中挤兑的无奈之举,但客户账户资金余额将一分不少得到兑付;

2.即日起门店暂停营业,2026年1月5日起恢复营业;

3.一切以官方客服答复为准,请勿轻信内部额度、加速提现等骗局。

 

 

*该信息为商业广告

 解释权归商家所有

您需要登录后才可以回帖 登录 | 立即注册

本版积分规则


1关注

84粉丝

58891作品

找资讯,找工作,找房子,就上柬单网!注册账号 本站账号登陆 QQ账号登陆 微信账号登陆